学院Beplay体育官方网站
部门Beplay体育官方网站
部门职责
信息公开
招聘动态
综合资讯
典型案例
理论研究
招聘动态
招聘动态
通知公告
·
国企名企高薪直聘(双休,五...
·
北汽福田山东多功能厂区岗位介绍
·
2025年山东省大型现场招聘会
·
济南轨道交通集团运营有限公...
·
首都机场集团有限公司2025校...
·
2024年山东省大型现场招聘会
招聘动态
当前位置:
部门Beplay体育官方网站
>>
招聘动态
>>
正文
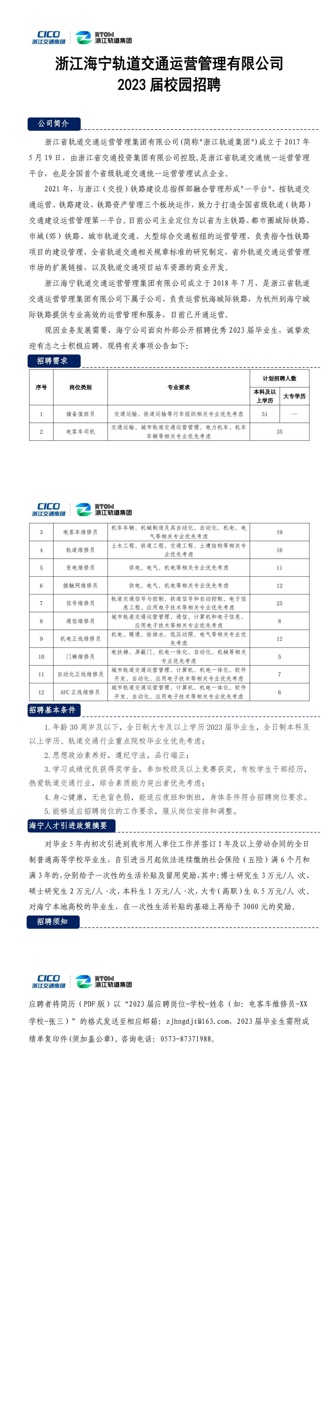
浙江海宁轨道交通运营管理有限公司2023届校园招聘
2022-12-02 15:00
(点击:
)
【
关闭窗口
】
版权所有:Beplay体育官方网站 学院地址:山东省济南市经十东路23000号 邮编:250104
鲁ICP备09068550号